PingOne Wallet Native SDKs
This defines the usage and interfaces of the PingOne Wallet Native SDKs to interact with PingOne credentialing services. The SDK provides for a user to receive, save, and share credentials for identification and verification purposes. PingOne Wallet Native SDKs are available in for two operating systems:
PingOne Wallet Native SDK flows
Wallet initialization
When the wallet SDK initializes for the first time, it creates a new application instance for the default geographic supplied in the PingOneWalletClient.Builder, registers with the credentials service, and saves the application identifier with cryptographic keys locally. When the SDK receives a request for another region, it registers the same set of keys with the credential service running in the geographywhere the request originated before processing the request.

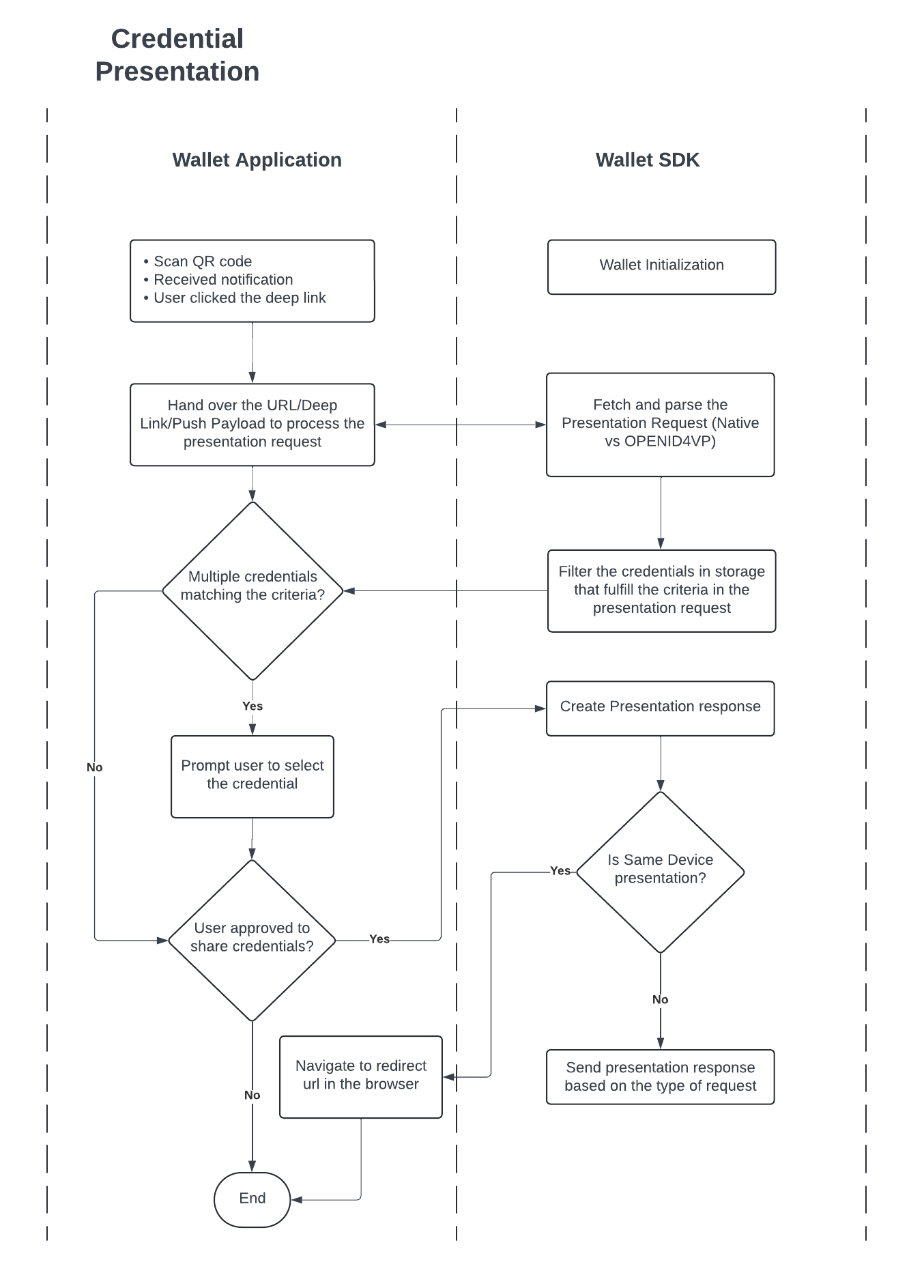
Credential presentation
Upon scanning a QR, receiving a notification, or clicking a deep link the application passes the information to the SDK. The SDK then uses this information to fetch and parse the Presentation Request, and find the credentials in storage that match. These pass back to the Wallet Application that decides and approves which credentials to share. The SDK identifies the protocol in the presentation request (Native vs OPENID4VP) and prepares a Presentation Response accordingly. If the request is for presenting credentials for a session on the same device, the SDK asks the app to redirect the user to the corresponding URL in the browser after submitting the presentation response.
